
《水浒传》
1-30回思维导图+要点概述
图|小学帮 ·文|湖南雲和月先生
前言
【引言】
作为中国第一部歌颂农民起义的长篇章回体小说,《水浒传》生动地描写了梁山好汉们从起义到兴盛再到最终失败的全过程,特别是通过写众多草莽英雄不同的人生经历和反抗道路,鲜明地表现了官逼民反的主题。在作者的笔下,好汉们大都有着自己的辛酸史,他们是被逼无奈才铤而走险、犯上作乱的,这恰好印证了哪里有压迫,哪里就有反抗的真理。小说还把英雄好汉们聚居的八百里水泊梁山描绘成一个八方共域、异姓一家的理想社会。在这里,相貌语言,南北东西虽有别;心情肝胆,忠诚信义并无差,不论是富豪将吏还是贫贱子弟,都一般儿哥弟称呼,不分贵贱高低,表达了人们对平等与人人互爱的理想社会的向往。
1-10
第一回
张天师祈禳瘟疫 洪太尉误走妖魔
仁宗嘉右三年,瘟疫盛行,洪太尉奉皇帝命前往江西信州龙虎山,宣请嗣汉天师张真人来朝禳疫。洪太尉上山求见天师不成。回至方丈,不顾众道士劝阻,打开伏魔之殿,放出妖魔,遂致大祸。他吩咐从人,隐瞒走妖魔一节,假报天师除尽瘟疫,得到仁宗赏赐。
第二回
王教头私走延安府 九纹龙大闹史家村
高俅与端王(后来的徽宗)结识。被提拔为殿帅府太尉,对曾打翻他的王升的儿子八十万禁军教头王进施行报复。王进出走延安府,在史家村给史进教枪棒。史进因擒少华山陈达而和朱武、杨春相识往来。华阴县中秋夜来史家村捉拿赏月喝酒吃肉的史进并少华山三好汉。
第三回
史太郎夜走华阴县 鲁提辖拳打镇关西
史进放火烧屋,杀出重围,并杀死奸人李吉,少华山兄弟极力挽留史进,史进不愿为寇,去寻他师傅王进,途经渭州,结识了渭州经略府的提辖鲁达。后又认识了史进的开门师傅李忠。三人相约去酒楼饮酒,饮酒正酣,忽然听到,隔壁传来啼哭声,素好行侠仗义!叫酒宝带来金氏妇女二人,原来,他们因到渭州投亲无着郑屠乘人之危强取女儿畏妾,现在郑屠反要妇女给他银钱,鲁达听后大怒,决定帮惩治郑屠。第二天,派史进与李忠先送走金氏妇女,他便来到肉铺,为了拖延时间,三番五次戏弄郑屠。由于郑屠反抗后有求饶,鲁达一怒之下,三拳打死了郑屠。出事之后,鲁达慌忙逃走,途经几处州府,忽听一个人叫张大哥,这个人是谁。
第四回
赵员外重修文殊院 鲁智深大闹五台山
鲁达出逃代州雁门县,金老女婿赵员外送他去五台山,做僧避祸。鲁达晚不坐禅,喝酒打人。打造关王刀一样的戒刀和禅杖。假借过往僧人名义喝酒吃狗肉,在半山拽拳使脚,打坍亭子,打坏金刚,要烧寺院,回寺呕吐,给禅和子嘴里塞狗腿,搞得大家卷堂而散。监寺、都寺遣众人来打,鲁达趁酒醉大闹一场,被长老喝住。方丈给京师大相国寺方丈写了一封书信,让鲁智深去谋个差使。
第五回
小霸王醉入销金帐 花和尚大闹桃花村
长老赠智深四句偈言,智深去东京大相国寺讨职事僧做。在桃花村为刘太公解除逼婚之忧。假扮太公小女,打了来庄逼亲的桃花山二头领周通,大头领李忠为二头领打仇,与鲁达相认。李忠、鲁达、刘太公三人到桃花山聚义厅,休了亲事。智深趁李忠、周通下山劫掠金银给他,自拿山寨金银,从后山滚下而去。
第六回
九纹龙剪径赤松林 鲁智深火烧瓦罐寺
在寺院上了假扮道士和尚,实则捣毁寺院,养女吃酒的崔道成和丘小乙的当,二次复回,被二贼击败,到赤松林,遇到剪径的史进,二次再回寺院,打死崔、丘二贼,烧了瓦罐寺。投大相国寺管菜园,被一帮泼皮包围。
鲁智深到瓦罐寺,看见几个老和尚饿了三日,问原因,是一个和尚生铁佛崔道成和一个道士飞天夜叉邱小乙强抢寺庙,并掳来一妇人。鲁智深斗二人不过,走到赤松林,遇见九纹龙史进,二人合力打死和尚和道士,回到瓦罐寺,却见几个老和尚上吊、妇人投井而死了,就放火烧了瓦罐寺。后史进前往华州,鲁智深前往东京大相国寺,被安排看管菜园,泼皮趁他新来,欲来寻闹。
第七回
花和尚倒拔垂杨柳 豹子头误入白虎堂
花和尚力服波皮,从泼皮买酒牵猪请鲁智深。智深连根拔直垂杨柳,众泼皮惊服。智深还席,为众泼皮使禅杖,林冲看见喝采,两人结为兄弟。高太尉螟蛉之子高衙内调戏林冲之妻。林冲见是高衙内,虽然恼怒,但忍了。智深来助,林冲忍让。高衙内思念林妻,富安和林冲好友陆虞候陆谦出卖朋友,请林冲去吃酒。高衙内却哄林妻到陆虞候家调戏,林冲闻讯赶到,衙内逾窗而逃。老都管引陆谦、富安见高太尉,定下陷害林冲的计策。先是诱使林冲买下一把宝刀,然后约林冲到太尉府看刀,把林冲骗至军机要地白虎节堂,诬陷林冲手执利刃独闯白虎堂要刺杀太尉,林冲被押送开封府。
第八回
林教头刺配沧州道 鲁智深大闹野猪林
林冲被押开封府。当案孔目孙定与府尹将林冲刺配沧州。陆虞候买通防送公人董超薛霸,要于途中杀害林冲。薛霸、董超一路上百般折磨林冲,如拿滚烫的开水给林冲洗脚、给林冲穿扎脚的新草鞋。在野猪林,薛、董将林绑在树上,两人要用水火棍打死林冲。
第九回
柴进门招天下客 林冲棒打洪教头
鲁智深在野猪林救了林冲,林冲叫鲁智深不要打董薛二人,与鲁智深分别后,来到柴进庄上,受到柴进厚待。与洪教头比武取胜。来到沧州,用钱买通差拨管营,又得柴大官人遗书信照看,免挨一百杀威棒,还开了枷,派去天王堂当看守,林冲深感有钱可以通神。
⑴鲁智深大闹野猪林的经过。
林冲误入白虎堂,被刺配沧州。陆虞侯买通押送公人董超薛霸,要在途中杀害林冲。董超、薛霸一路上百般折磨林冲。到了野猪林,薛董将林冲绑在树上,正要用水火棍打死林冲。鲁智深一路追随,危急关头,鲁智深出现,在野猪林救了林冲,本要杀了董薛二人,被林冲制止。后亲自护送林冲到沧州。
⑵途中鲁智深如何保护林冲?这体现了二人怎样的个性?
过程:鲁智深听到店小二和两个公差说陆虞侯,心生疑惑,便一路跟随。在路上见到两人歁打林冲,但碍于人多眼杂,只能到野猪林等候。在野猪林两公差欲用水火棒结果林冲时,鲁智深冲出救了林冲。并一路保护他到沧州界。
这体现了鲁智深粗中有细,讲义气、嫉恶如仇和林冲隐忍退让、忍辱负重。
第十回
林教头风雪山神庙 陆虞候火烧草料场
陆虞候再次设计陷害林冲,曾被林冲救过命的店主人李小二向林冲报告了消息,林冲怒寻陆谦不遇。管营派林冲管草料场,欲烧死林冲。林冲杀死了差拨,富安,陆谦。林冲在一庄上烤衣讨酒,打散庄客,醉倒雪地,被庄客捉住。
11-20
第十一回
朱贵水亭施号箭 林冲雪夜上梁山
林冲被捆至柴进庄暂住。官司追捕甚急,柴进周济他去梁山。在酒店吃酒时乘酒兴赋诗一首。发抒对高俅的不满,表现对未来的向往。与朱贵相识,被船接去梁山泊。王伦出于嫉妒人心,先不肯收留。后要林冲拿报名状来,林中下山等了两天,第三日等得一人,却是杨志。
第十二回
梁山泊林冲落草 汴京城杨志卖刀
王伦想要杨志在山,以牵制林冲,杨志不从,只得让林冲坐了第四把交椅。杨志乃杨令公之孙,因丢了花纲石,想补殿帅职役,被高俅批倒赶了出来。缠盘用尽,便卖宝刀。遇到泼皮牛二,无理取闹,杨志性起用刀杀了牛二,被监禁于死囚牢中。众人见他为东京街除了牛二这害,多方周济。又被送北京大名府留守司充军。留守梁中书见杨大喜想通过演武试艺,抬举杨志。
第十三回
急先锋东郭争功 青面兽北京斗武
杨志枪胜周谨,箭胜周谨。又与索超相斗,不分胜负,两人都被封为管军提辖使。梁中书与夫人商议收买十万贯礼物玩器,选人上京去庆贺蔡太师生日。朱仝、雷横巡捕贼人,在东溪村边的灵官庙里抓住赤发鬼刘唐。
第十四回
赤发鬼醉卧灵官殿 晁天五人义东溪村
晁盖设计救了专门拜访他的刘唐,以甥舅相称,瞒过雷横。又送雷横银两。刘唐向晁盖说知梁中书要用十万不义之财买来金珠宝贝庆贺蔡京生日,取之何碍。晁盖曰:壮哉。叫他安歇,从长计议。刘唐去赶雷横,要追回晁盖送的银两,与雷两扑刀相斗,吴学究铜链相隔,晁盖赶来劝住。晁,吴,刘三人计议智取梁中书不义之财。
第十五回
吴学究说三阮撞筹 公孙胜应七星聚义
吴用向晃盖,刘唐介绍三阮。并连夜起程行百二里地,来到梁山泊边的石碣村。阮氏三弟兄充满对官府之满;而对梁山泊好汉则生羡慕之情。吴用因势利导,说转三阮。六好汉在晃家庄设誓化纸;公孙胜强求会见晃盖,与晃盖说知取不义十万贯之财的事。
第十六回
杨志押送金银担 吴用智取生辰纲
七星聚义,在黄泥冈东十里路的安乐村白胜处安身。梁中书要杨志送宝,杨志不要大张旗鼓,而要扮做客商。并要老都管、两个虞候都听他的,不要在路上闹别扭。一行十五人,出北京城,取大路往东京进发。正是五六月天气,酷热难行,军汉倒地。七个好汉装做贩枣子的小本经纪人,白胜装做卖酒的,八人使计用蒙汗药药倒众军汉,老都管,老虞候。杨志喝得少,起得早,要跳冈自尽。
1.哪些人去劫了生辰纲?
托塔天王晁盖、智多星吴用、入云龙公孙胜、赤发鬼刘唐、立地太岁阮小二、短命二郎阮小五、活阎罗阮小七、白日鼠白胜。
2.杨志人物性格
①出身名门,但地位不高,因杀了泼皮牛二,发配大名府,受梁中书抬爱,做了个提辖——一心求官,珍惜升官的机会、武艺高超。
②多年流落在外,深谙江湖凶险,故押送途中不打旗招摇,而作行客打扮、不要大张旗鼓,而要扮做客商。并要老都管、两个虞侯都听他的,不要在路上闹别扭、更改时间出行。——智勇兼备、机智善变、有见识。
③押送过程中体现他的急功近利、暴躁、自负。
第十七回
花和尚单打二龙山 青面兽双夺宝珠寺
1.因失陷生辰纲而走投无路的杨志,与三拳打死镇关西、火烧菜园子庙宇的鲁智深合作,在操刀鬼曹正的帮助下,攻占二龙山。后来的武松、施恩、孙二娘、张青都在此入伙。
2.杨志为何落草?
杨志不忍自尽,下冈而去。做制使失了花石纲,做提辖又失生辰纲,在操刀鬼曹正的建议下,只好投二龙山落草。
3.鲁达如何打下二龙山?
鲁达火烧菜园庙宇后,逃走到孟州十字坡,结拜了菜园子张青,其妻母夜叉孙二娘,在操刀鬼曹正的建议下,和杨志杀死邓龙,在二龙山落草。
4.都管,厢禁军回京谎报杨志勾结盗贼,盗走珠宝,梁中中告知蔡京。蔡京命令府尹让捉拿盗贼。府尹责成使臣何涛限十日捉拿盗贼入京,何涛为之烦恼,兄弟何清向他说出了晁盖与白胜。
第十八回
美髯公智稳插翅虎 宋公明私放晃天王
何涛、何清兄弟到府尹告状,拿来白胜,搜出脏物。何观察等人于郓城县捉拿晃保正,遇到押司宋江。宋江稳住何涛,飞报晃盖。捉拿晃盖的朱仝、雷横放了晃盖。何涛回禀府尹,带人捉拿三阮。
⑴官府欲抓托塔天王晁盖,美髯公朱仝稳住公差,急忙报信,再加上插翅虎雷横,及时雨宋公明暗中相助,通风报信,官府一个人都没有抓到。
⑵何涛、何清二兄弟到府尹告状,拿来白日鼠白胜,搜出赃物。何观察等人去郓城县捉拿托塔天王晁盖,遇到押司宋江。宋江稳住何涛,飞报晁盖。捉拿晁盖的朱仝、雷横放了晁盖。何涛回禀府尹,带人前往石碣村捉拿三阮。
第十九回
林冲水寨大并火 晁盖梁山小夺泊
何涛带领官兵捉拿三阮,何涛被割耳放走。众好汉上梁山,王伦嫉妒,不肯收留,吴用计激林冲火拼王伦。林冲仗义,杀死王伦,吴用要林冲坐第一把交椅,林冲辞之。
官府追捕晁盖等人来到石碣村,晁盖等人先杀败何涛带来的500人。众好汉去投梁山泊,王伦嫉妒,不肯收留,吴用计激林冲火拼王伦。林冲仗义,杀死王伦,吴用要林冲坐第一把交椅,林冲辞之不受。
第二十回
梁山泊义士尊晁盖 郓城县月夜走刘唐
林冲推晁盖为首,吴用,公孙胜为辅,自己坐了第三把交椅。吴用施计,大败官兵,捉拿黄安,得了不少人马船只,劫获财物金银无数。制定接下的任务:一是救白胜,二是谢宋江。刘唐持金银和晁盖手书,郓城月夜见宋江,宋江收收下晁盖谢书信,却不接受金银的馈赠。
喜欢就点在看,分享朋友圈也是另一种赞赏!
21-30
第二十一回
虔婆醉打唐牛儿 宋江怒杀阎婆惜
宋江慷慨救济阎婆母女,阎婆为答谢宋江,把女儿婆惜送与宋江作妻。婆惜与张三(张文远)私通,阎婆硬逼宋江与婆惜和好,但宋江生气而走。宋江欲给王公棺材钱,发现招文袋忘在家中,招文袋里有晃盖书信和谢金。回到家里,婆惜不给招文袋,以官司相逼要挟,宋江一怒之下杀了她。阎婆骗宋江至衙门告状,众公人不捉拿宋江。唐牛儿打了阎婆。
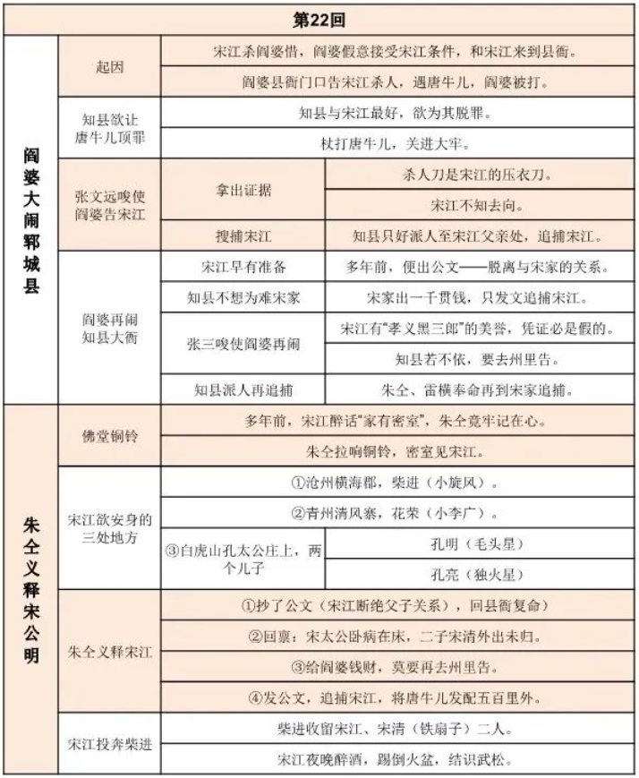
第二十二回
阎婆大闹郓城县 朱仝义释宋公明
知县想庇护宋江,只把唐牛儿问罪;阎婆再三哭闹,又在张文远(张三)的唆使下,大闹县衙。知县无奈,便差朱仝,雷横捉拿宋江。宋江藏于家中,朱仝有意放走;雷横不捉拿宋太公。两人只抄宋江和父亲断绝关系的执凭公文回县回话。宋江与兄弟宋清到柴进庄上躲避,撞见正发疟疾烤火的武二郎,武松正要在病好后去拜访他。
第二十三回
横海郡柴进留宾 景阳冈武松打虎
武松被宋江惊出一身汗,疟疾好了。武松要回到清河县探望哥哥,宋江兄弟两个专程相送,与武松结为兄弟。
武松回家探望哥哥,路过景阳冈。在冈下喝了很多酒,踉跄着向冈上走去。由于酒力发作,便找了一块大青石,仰身躺下,刚要入睡,忽听一阵狂风呼啸,一只斑斓猛虎朝武松扑了过来,武松连躲过两次。老虎急了,大吼一声,用尾巴向武松打来,武松急忙跳开。老虎兽性大发,又向武松扑过来,武松顺势骑在虎背上,左手揪住老虎头上的皮,右手猛击虎头,把老虎打得眼、嘴、鼻、耳到处流血,趴在地上不能动弹。又举起哨棒打了一阵,见那老虎确实没气了,才住手。知县赏钱一千贯,武松把钱散与猎户。知县抬举武松为步兵都头。从此武松威名大震。
第二十四回
王婆贪贿说风情 郓哥不忿闹茶肆
武松遇到哥哥武大郎。行至家中,与潘金莲相见。金莲顿生邪心,调戏武松,被武松臭骂一顿。金莲反咬武松调戏她。武松要去东京出差,向哥嫂辞行,遭到嫂嫂冷骂。只劝哥哥安分守己。武大只按武松所说行事。西门庆偶见金莲,一日三进王婆门,王婆贪贿说风情。郓哥到王婆家寻西门庆看破机关,报知武大。
第二十五回
王婆计啜西门庆 淫妇药鸩武大郎
郓哥与武大设计捉奸,武大被打卧床,王婆设计陷害武大。金莲用砒霜毒死武大。西门庆心怀鬼胎,宴请团头何九叔,何九叔怀疑这里面有问题,看了金莲并武大尸首后惊倒。
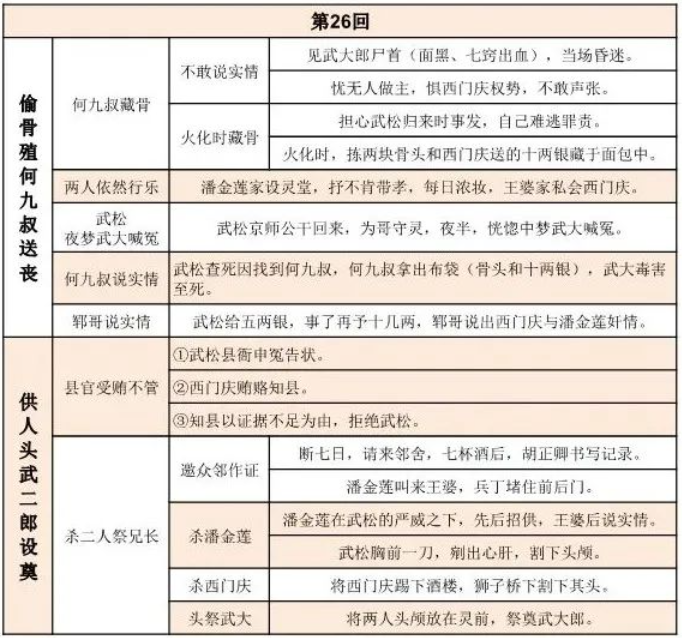
第二十六回
偷骨殖何九叔送丧 供人头武二郎设祭
武松怀疑哥哥死因,寻何九叔查证,何九叔说明武大被毒杀,又从郓哥处知晓奸夫为西门庆。到县府告状,知县得了西门庆贿赂,把武松驳了回来。武松请四邻喝酒,当众获得潘金莲、王婆毒杀武大的口供,将潘金莲杀害。又到狮子楼砍下西门庆的头,并潘金莲的头一起供于武大灵前。
第二十七回
母夜叉孟州道卖人肉 武都头十字坡遇张青
武松告官,府尹念其义气,发配武松到东平府。东平府陈府尹给他减了罪,解赴武松到孟州交割。途中,于十字坡遇母夜叉孙二娘,没有喝其混有蒙汗药的酒,假装昏死,二娘来拖,被武松打倒在地。后菜园子张青出来解除了误会。
【片段】
……武松跳将起来,把左脚踏住妇人,提着双拳,看那人时,头带青纱凹面巾,身穿白布衫,下面腿系护膝,八搭麻鞋,腰系着缠袋;生得三拳骨叉脸儿,微有几根髭髯,年近三十五六。看着武松,叉手不离方寸,说道:愿闻好汉大名。武松道:我行不更名,坐不改姓,都头武松的便是。那人道:莫不是景阳冈打虎的武都头?武松回道:然也。那人纳头便拜道:闻名久矣,今幸得拜识。武松道:你莫非是这妇人的丈夫?那人道是。小人的浑家有眼不识泰山,不知怎地触犯了都头。可看小人薄面,望乞恕罪。……
选文中那人的人是谁?他的绰号是什么?为什么会来这里卖酒为生?
第二十八回
武松威镇安平寨施恩 义夺快活林
张青欲杀死两个公人,引武松去二龙山落草。武松不从,与其结拜为兄弟,暂住后与两个公差来到东平府。因不主动给差拨行贿,将挨一百杀威棒。多亏施恩相助,未遭杀威棒、盆吊、土布袋之刑。小管营施恩厚待武松,言说要他将息半年三五个月,有事相央。武松去天王堂前把那三五百斤重的石头打下地里一尺来深,又掷起,离地一丈来高,以示自己神力。
【片段】
……武松道:管营恁地时,却是秀才耍,倒教武松鳖破肚皮,闷了怎地过得!你且说正是要我怎地?施恩道:既是村仆说出了,小弟只得告诉。因为兄长是个大丈夫,真男子,有件事欲要相央,除是兄长便行得。只是兄长路远到此,气力有亏,未经完足。且请将息半年三五个月,待兄长气力完足,那时却对兄长说知备细。……
选文中管营指的是谁?他有件事欲要相央,请问指的是哪件事?
第二十九回
施恩重霸孟州道 武松醉打蒋门神
施恩告诉武松与蒋门神争夺快活林失利一事,武松要立即为施恩报仇,并与施恩结为兄弟。武松一路每遇酒店,吃三碗酒,最终来到快活林。佯醉消遣老板娘,并将其丢进酒缸。大战蒋门神之后,逼其归还施恩酒楼,远离快活林。
第三十回
施恩三入死囚牢 武松大闹飞云浦
施恩重霸快活林,敬重武松。蒋门神勾结张团练,买嘱张都监。张都监请武松来家,酒肉相待。设计灌醉武松,冤其偷盗,并指使知府将武松打入死囚牢。施恩给康节级、叶孔目各一百两银子,以保武松性命。武松被脊杖二十刺配恩州牢城。半路施恩送衣送吃,细说蒋门神复夺快活林之事。押送公人欲在飞云浦杀害武松,反被武松识破杀害。并奔孟州城里去,欲报仇雪恨。
往期精选
江苏省网络名师工作室
全国小学创意写作实验学校实验教师招募公告
全国小学创意写作实验学校·实验名单公示
征稿通知
全国创意读写征稿通知
创意写作 ·音频课
给儿童用得上的30个创意写作
整本书阅读
给孩子100本最棒的书
最适合晨读的8本书
130篇古诗文思维导图
整本书阅读:11步攻略
整本书阅读:38份思维导图
节日·综合性学习
世界读书日:给孩子100本最棒的书
母亲节:一个诗人的表达
24节气:24幅思维导图(导读)
期中以后
1-6年级:第5单元知识点大全(可下载)
1-6年级:第5单元测试卷(附答案下载)
教材课文·视频课
我在千课万人执教的2节语文课
这样的公开课,怀疑是排练过的!
期中复习
1-6年级:期中测试卷A套(附答案)
1-6:必背课文过关卷(可下载打印)
一下:期中复习卷5套
二下:期中复习卷5套
三下:期中复习卷5套
四下:期中复习卷2套
五下:期中复习卷5套
六下:期中复习卷5套
一下:期中地毯式知识点过关
二下:期中地毯式知识点过关
三下:期中地毯式知识点过关
四下:期中地毯式知识点过关
五下:期中地毯式知识点过关
六下:期中地毯式知识点过关
教材古诗·思维导图
学生手绘130篇古诗文思维导图
68篇古诗文思维导图(下册)
1-2年级:必背古诗14首(音频)
3-4年级:必背古诗文22篇(音频)
5-6年级:必背古诗文32篇(音频)
教材习作
像炖老母鸡一样教孩子写作文
不拘一格改作文
1-6年级·必背课文
一下:必背课文(音频听读)二下:必背课文(音频听读)
三下:必背课文(音频听读)
四下:必背课文(音频听读)
五下:必背课文(音频听读)
六下:必背课文(音频听读)
1-6年级·思维导图
一下:全册课文思维导图
二下:全册课文思维导图
三下:全册课文思维导图
四下:全册课文思维导图
五下:全册课文思维导图
六下:全册课文思维导图
1-6年级·第一单元测试卷(下册)
一下:第一单元测试卷(附答案)
二下:第一单元测试卷(附答案)
三下:第一单元测试卷(附答案)
四下:第一单元测试卷(附答案)
五下:第一单元测试卷(附答案)
六下:第一单元测试卷(附答案)
1-6年级·第二单元测试卷(下册)
一下:第二单元测试卷(附答案)
二下:第二单元测试卷(附答案)
三下:第二单元测试卷(附答案)
四下:第二单元测试卷(附答案)
五下:第二单元测试卷(附答案)
六下:第二单元测试卷(附答案)
1-6年级·第三单元测试卷(下册)
一下:第三单元测试卷(附答案)
二下:第三单元测试卷(附答案)
三下:第三单元测试卷(附答案)
四下:第三单元测试卷(附答案)
五下:第三单元测试卷(附答案)
六下:第三单元测试卷(附答案)
1-6年级·第四单元测试卷(下册)
一下:第四单元测试卷(附答案)
二下:第四单元测试卷(附答案)
三下:第四单元测试卷(附答案)
四下:第四单元测试卷(附答案)
五下:第四单元测试卷(附答案)
六下:第四单元测试卷 (附答案)
1-6年级·全册课件(下册)一下:凤凰课件
二下:凤凰课件
三下:凤凰课件(附教案)
四下:凤凰课件(附教案)
五下:凤凰课件(附教案)
六下:凤凰课件(附教案)
日积月累
24幅思维导图,24首古诗,24节气
我的教育生活
为什么,我不生白发
中师生
家 访
我30年前的备课本
语文成绩提升:离不开每日的鸡零狗碎

陕公网安备 61011302001522号